《山东水利大事记》.pdf_山东省志
内容简介:凡例
一、指导思想
以马克思主义、列宁主义、毛泽东思想为指导思想,编写中坚持实事求是。
二、编纂原则
纵贯古今,上限追溯到水利事业在山东省的发端,下限断于1985年,本着立足当代
侧重近代,上溯从简,详近略远的原则予以记述。
三、编纂体例
采用编年体,并兼取记事本末体之长,即以时系事,按事件发生的时间先后,顺序
记述。发生日期不清者,记于月末,月不清者,记于年末;年不清者,列于朝代之末。
而对于时间跨度较大的事件,则在该事件开始时综述其概况,以便把该事件的来龙去脉
交待清楚,或根据事件内容、性质,在不同时期内适当集中,分成若干段记述,既保持
时间顺序清晰,又避免写得支离破碎。
年代按公元纪年,建国前用括号加注中国历史纪年,黑体占两行居中排列。所注月、
日,清代以前均为农历,用汉字书写,民国以后为公历,用阿拉伯数码书写。
四、内容范围
有关山东水利的重大事件,举凡水系变迁、水旱灾害、河道整治、水库建设、农田
灌溉、治涝改碱、水土保持、水能利用、水文测验、勘测规划、设计施工、工程管理、
抗旱防汛、科技教育、水政沿革、水利法规、治水人物、治水著述等方面的大事,要事,
新事,皆在记述之列,力求大事不漏,琐事不录。
五、辑录标准
1.大、中型水库、灌区、闸坝等水利工程建设。凡在山东首次兴建的各类水利工
程,不论其规模大小,均予辑录。
2.主要河、湖的变迁和治理。主要河、湖包括:漳卫河、漳卫新河、马颊河、德惠
新河、徒骇河、黄河、小清河、洙赵新河、万福河、东鱼河、京杭运河、汶河、泗河、
沂河、沭河、弥河、潍河、胶莱河、大沽河、东平湖、南四湖等。
3.大规模农田水利群众运动。
4.全省性或局部毁灭性的水旱灾害及抗灾斗争。
5.重大水利测量、勘探、考察工作,水利规划要点。
6.获得省(部)级以上奖励的水利科技成果及获奖人员,劳动模范和先进集体。
7.全省性的重要水利工作会议和学术会议,但某些每年召开的例行会议不一定每
会必记。
8.重大技术事故、工程事故和人身安全事故。
9.省级水利行政机构及其直属单位的设置与撤并,厅(局)级领导更迭等人事变
动。
10.省级以上水利法规、条例、文告等的制定、颁布和实施。
11.中央领导(副部长以上)和省领导(副省长以上)对山东水利工作的视察活动
及指示。
12.外国要人、学者及国内著名专家来我省考察水利工程或进行学术交流,山东省
水利职工出国考察、进行学术交流或参加援外工程。
六、文字要求
大事条目力求简明扼要。文字较长者首先用一句话概括其内容,以醒眉目。
七、编号、分类
大事条目按时间先后顺序,用阿拉伯数码统一编号,编号用方括号黑体字,置于各
条目之首。为便于分类检索,按各条目内容分为若干类项,编成索引附于书末。
八、注释
本大事记建国前部分,主要根据《二十五史》、地方志及有关文献资料辑录,引用
原文均在条目中注明出处。建国后的大事条目,主要采自档案材料或由有关职能部门提
供,并经反复核对,一般不再注明出处。
九、插图
在各朝代大事条目之前,附当时山东政区图。民国以前的山东政区图根据((中国历
史地图集》有关部分绘制;民国时期的山东政区图根据《中华民国省县地名三汇》绘
制;当代山东政区图根据山东省地名委员会办公室1983年版图绘制,行政区划截止到
1985年3月。
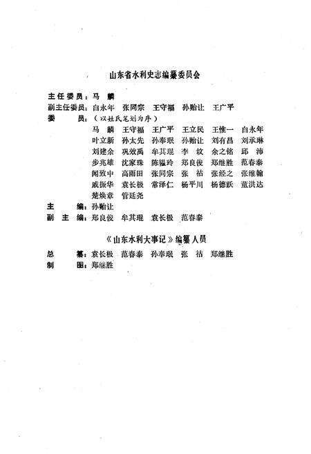
编纂人员:孙贻
孙贻让
编纂单位:山东省水利史志编辑室
内容时限:-1985
出版单位:山东科学技术出版社





