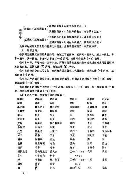
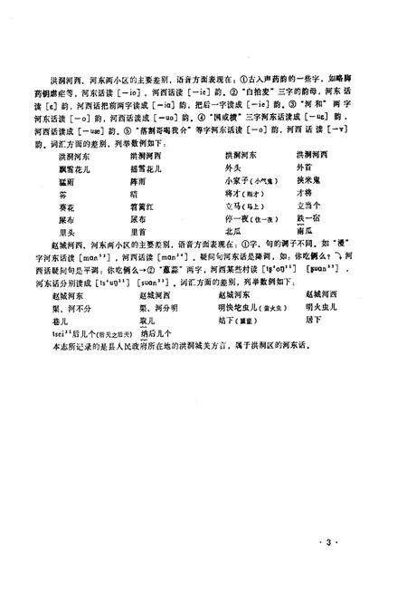
《洪洞方言志》.pdf电子版_山西省志 2025年8月8日 下载 ⭐ 收藏文章 我的收藏 内容简介:洪洞古杨侯国,为文王庶子伯桥所封。春秋时属晋,秦称杨县属河东郡,至隋始改今名属临汾郡。洪洞县名的来源,据传统说法,缘“洪崖”“古洞”而名。今洪洞县属临汾专区。 编纂人员:乔全生 编纂单位:山西省社会科学院语言研究室 资源下载此资源下载价格为20元立即购买付款后刷新本页面,点击下载即可,有任何问题联系微信: w5beis(必回) ⭐ 收藏文章 我的收藏 分类:县志 标签:方言志, 洪洞县志 相关推荐 2017-富阳方言 下.pdf电子版_浙江省志 2017-富阳方言 上.pdf电子版_浙江省志 2014-鄞州方言研究.pdf电子版_浙江省志 2014-慈溪方言.pdf电子版_浙江省志 2014-平湖方言汇编.pdf电子版_浙江省志 2013-温州方言文献集成 第3辑.pdf电子版_浙江省志 查看更多相关推荐