《保定文化资源概览(五)运动健身 学校教育 群文活动 卷》.pdf电子版_河北省志
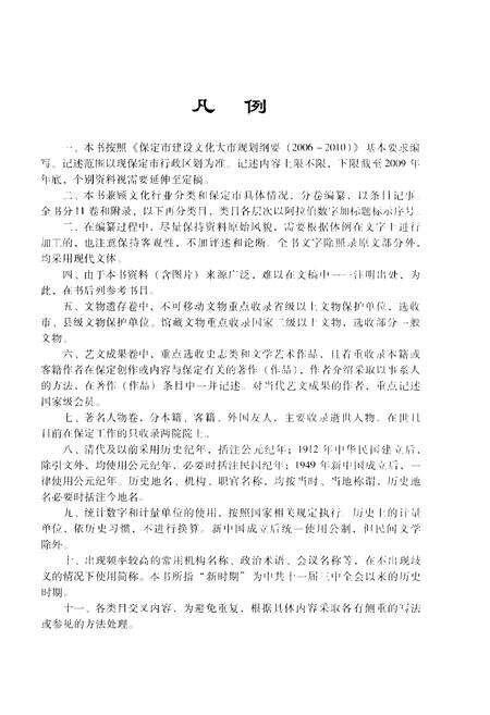
内容简介:凡例
-、本书按照《保定市建设文化大市规划纲要(2006-2010》基本要求编
写。记述范围以现保定市行政区划为准。记述内容上限不限,下限截至2009年
年底,个别资料视需要延伸至定稿。
二、本书兼顾文化行业分类和保定市具体情况,分卷编纂,以条目记事。
全书分11卷和附录,以下再分类目,类目各层次以阿拉伯数字加标题标示序号。
三、在编纂过程中,尽量保持资料原始风貌,需要根据体例在文字上进行
加工的,也注意保持客观性,不加评述和论断。全书文字除照录原文部分外,
均采用现代文体。
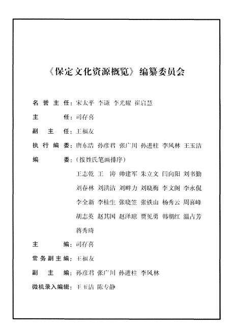
编纂人员:司存喜
内容时限:0000-2009
出版单位:河北大学出版社





