《武汉钢铁集团公司钢铁研究所志1958-1996》.pdf电子版_湖北省志
内容简介:序言
武钢钢铁研究所(以下简称钢研所或所)是武钢下属的一个科研单位。它的历史,从
1958年2月成立的武钢中央试验室算起,到1996年12月钢研所成建制地进入武钢技术中心为
止,前后经历了38个春秋。
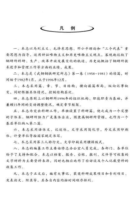
为了铭记历史,1982-1984年,钢研所进行了第一次修志工作,对其1958-1981年23年
的历史进行了记述,形成了尚未正式铅印成书的《武汉钢铁公司钢铁研究所志》第一卷
(1958-1981)(两册)。2003年1 1月,武钢技术中心领导班子决定重启修志工作,并确定《武
汉钢铁(集团)公司钢铁研究所志》(以下简称《武钢钢铁研究所志》)第二卷的时间跨
度,起于其第一卷终止时间,止于钢研所进入技术中心的时间,即1982-1996年。
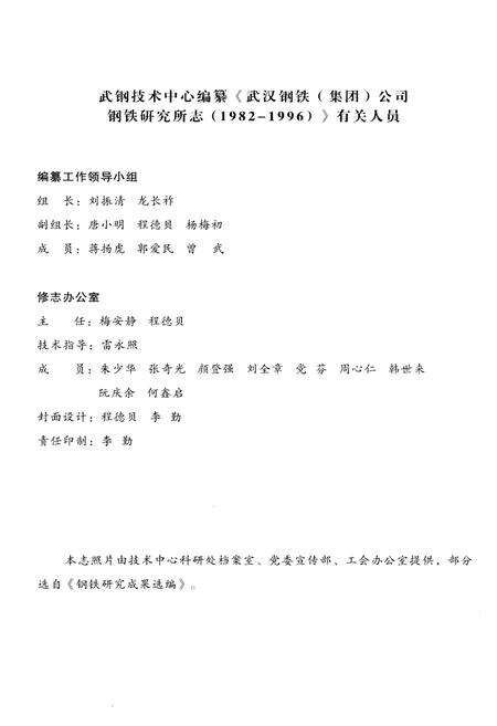
编纂人员:甘岳锐, 韩世来
编纂单位:武汉钢铁集团公司钢铁研究所志编纂工作领导小组
内容时限:1982-1996





