《黄帝文化志》.pdf电子版_陕西省志
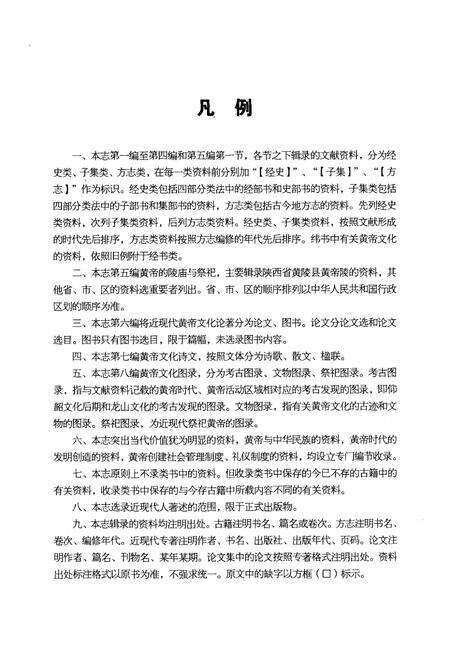
内容简介:本志第一编至第四编和第五编第一节,各节之下辑录的文献资料,分为经史类、子集类、方志类,在每一类资料前分别加“【经史】”、“【子集】”、“【方志】”作为标识。经史类包括四部分类法中的经部书和史部书的资料,子集类包括四部分类法中的子部书和集部书的资料,方志类包括古今地方志的资料。先列经史类资料,次列子集类资料,后列方志类资料。经史类、子集类资料,按照文献形成的时代先后排序,方志类资料按照方志编修的年代先后排序。纬书中有关黄帝文化的资料,依照旧例附于经书类。
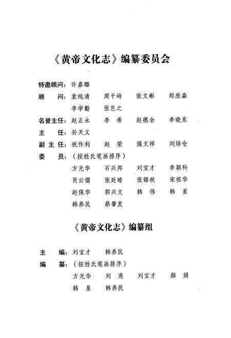
编纂人员:刘宝才, 韩养民
编纂单位:黄帝陵基金会
出版单位:陕西人民出版社





