《南宾镇志》.pdf电子版_重庆市志
内容简介:凡 例
一、本志以MLZY、MZD思想、DXP理论和“三个代表”重要
思想为指导,本着详今略古、详主略次和古为今用原则,突出时代特点、地
方特点、民族特点和行业特点,体现思想性、科学性、资料性相统一,实事
求是地记述南宾镇自然、经济、社会各方面的历史和现状。
一、本志上限一般断自1949年,部份章节根据资料适当上溯。下限一
般断至2002年,部份史实为保持其连续性,作适当延伸。
三、本志以概述为纲,大事记为经,专业分志为纬。专业分志按事业立
志,采用横排门类、纵述始末的结构,一般设篇、章、节、目四个层次。篇
目设置按先自然后社会,先经济后政治的顺序排列。
四、本志体裁以志为主体,记、传、图、表、录等辅之。文体采用现代
语体文、记述体,用事实直书历史和现状,只记述,不论述。
五、本志使用规范的简化字和标点符号。文风力求严谨、简洁、朴实、
通俗、流畅。
六、本志中的历史纪年。中华人民共和国成立前按历史习惯纪年,夹注
公元纪年。中华人民共和国成立后一律采用公元纪年。政府、党派、官职称
谓,均用当时名称。地名除必要时用历史名称(夹注今地名)外,均用现
行标准名称。特定名词可用通用的规范化简称,如“中华民国”简称为
“民国”,“中国共产党”简称“中共”,“中共南宾镇委员会”简称为“镇
党委”,解放后的“镇(乡)人民政府”简称“镇(乡)政府”等。
七、本志坚持“生不立传”原则,生人按“以事系人”的办法记述。
八、本志所用资料,以档案资料为主,少数为书刊、口碑及实物资料。
九、南宾镇自1930年建立后,辖境历经数次变动,到2001年7月27
日得以固定下来至今。本志以现行地域为准,记述南宾镇的历史和现状。
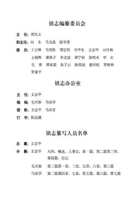
编纂单位:南宾镇志编纂委员会
内容时限:1949-2002





