《徐州市环境保护志(1978-2006)下册》.pdf_江苏省志
内容简介:凡例
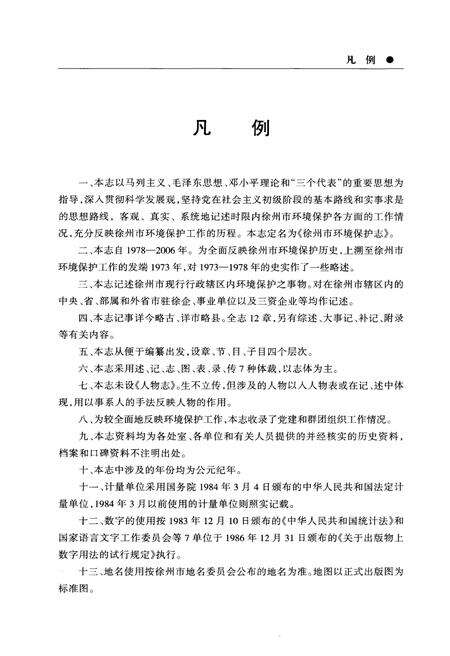
一、本志以马列主义、毛泽东思想、邓小平理论和“三个代表”的重要思想为
指导,深入贯彻科学发展观,坚持党在社会主义初级阶段的基本路线和实事求是
的思想路线,客观、真实、系统地记述时限内徐州市环境保护各方面的工作情
况,充分反映徐州市环境保护工作的历程。本志定名为《徐州市环境保护志》。
二、本志自1978-2006年。为全面反映徐州市环境保护历史,上溯至徐州市
环境保护工作的发端1973年,对1973-1978年的史实作了一些略述。
编纂人员:赵本国
编纂单位:徐州市环境保护局
内容时限:1978-2006
出版单位:中国环境科学出版社





